共青团昆明文理学院委员会2023年学生干部换届大会顺利召开
共青团昆明文理学院委员会2023年学生干部换届大会于7月4日在报告厅举行。本次大会由校团委学生会秘书处副秘书长李文媛主持,校团委老师宋佳荫、段超宇、李兴旺,校团委副书记谢欣润、刘宸岑,校学生会执行主席张恒,校学生会主席晏琳瑞、和少轩、邹旭、赵英雄,以及各校级组织、各二级学院负责人出席本次大会。
共青团昆明文理学院委员会2023年学生干部换届大会
会议议程

校团委学生会秘书处副秘书长李文媛主持会议

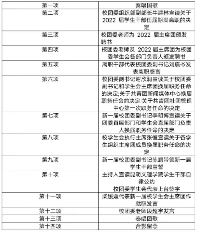
奏唱国歌

校团委组织部副部长牛建林宣读关于2022届学生干部任届期满离职的决定

校团委老师为2022届主席团颁发聘书

校团委老师及2022届主席团为校团委学生会各部门负责人颁发聘书

离职干部代表校团委副书记刘宸岑发表离职感言

刘宸岑在离职感言中说到,在校团委学生会的三年任期里她受益匪浅,感触颇多,在简单回顾了工作经历后,她向各校团委学生会成员们表示衷心的感谢,同时也感谢老师们与同学们的照顾,感谢在座的各学生干部对其工作的支持与包容,最后,她向在场的学生干部们送上美好祝愿,希望大家此去前程似锦,各自奔赴璀璨人生,在之后的学习生活中都能有所收获,好运常在。
校团委副书记谢欣润宣读关于校团委副书记和学生会主席团换届职务任命的决定;关于共青团新闻媒体中心换届职务任命的决定;关于共青团社团管理中心第一次职务任命的决定

新一届校团委副书记李明博宣读关于团委直属部门和学生会直属部门负责人换届职务任命的决定

校学生会执行主席张恒宣读关于各学生组织主席团成员换届职务任命的决定

新一届校团委副书记陈鹏带领新一届学生干部宣誓

主持人宣读昆明文理学院学生干部自律公约
校团委学生会代表上台签字

柴媛媛代表新一届校学生会主席团作就职发言

柴媛媛首先对校团委学生会表示了感谢,而后对于下学年的工作做出了六项规划,并且表示:"天下之难持者莫如心,天下之易染者莫如欲。我愿将最真挚的情义投入校团委学生会工作之中,践行学生会全心全意为同学服务的理念,以责任鞭策自我。愿秉持初心不忘来路,在奉献自我中乘风破浪,砥砺前行,再起征帆!"
校团委老师段超宇发言

段老师对昆明文理学院校团委学生会换届大会的召开表示了热烈的祝贺,同时对于学生干部提出了如下希望:一是要加强学习,努力提高政治理论素养。二是以饱满的热情投身于各项团学活动当中。三是要严格自律,切实做好服务同学的工作。最后,段老师对各学生干部给予了殷切的期望,并表示:"我们的青年学生干部要坚定不移听党话、跟党走,怀抱梦想又脚踏实地,敢想敢为又善作善成,立志做有理想、敢担当、能吃苦、肯奋斗的新时代好青年,踔厉奋发、勇毅前行,在新时代新征程的奋进过程中不忘初心,牢记使命,做新时代向上、向善的好青年!"
奏唱团歌

合影留念

时光荏苒,转眼间匆匆又一年,今日的别离并非真正的结束,我们不忘昨日的相聚,期待明日的阳光,在接下来的日子里,我们仍需砥砺前行,不忘初心,在自我奉献中继续高歌猛进,于践行使命中再起征帆。
文章排版|沈桂艳
文章编辑|刘晓佳 多中思企
图片来源|瞿素琪 马尔依莎
最新新闻
-
实践育人丨昆明文理学院2025年寒假“返家乡”社会实践活动风采展示(二)——政务实践篇
2025-03-20 -
实践育人丨昆明文理学院2025年寒假“返家乡”社会实践活动风采展示(一)——乡村振兴篇
2025-03-20 -
昆明文理学院第二课堂第四周课程安排
2025-03-17 -
昆明文理学院第二课堂第三周课程安排
2025-03-10 -
权威发布|一图读懂!2024年度组织生活会和团员教育评议实施流程
2025-01-13 -
工作问答|2024年度组织生活会与团员教育评议工作实施指南来啦~
2025-01-13 -
昆明文理学院第四次学生代表大会顺利召开
2024-12-13 -
2024云南省教育厅高雅艺术进校园《室内乐重奏音乐会》在昆明文理学院 成功举办
2024-11-28