昆明文理学院参加云南省第十二届“挑战杯”终审决赛喜获佳绩
6月4日至6日,由共青团云南省委、省委教育工委、省科学技术协会、省社会科学院、中国科学院昆明分院、省学生联合会联合主办的云南省第十二届“挑战杯”终审决赛在昆明医科大学呈贡校区举行。全省63所学校共782个项目入围省赛,经省赛组委会初审、复审,有236个项目入围省级终审决赛。昆明文理学院共上报15个项目作品,经过学生的不懈努力、老师的辛勤指导,最终有6个项目进入终审决赛,荣获6项二等奖,9项三等奖。

本届大赛共分为自然科学类学术论文、哲学社会科学类社会调查报告、科技发明制作三个类别,涵盖了高校开设的各学科门类,拓展了参赛同学选题方向,极大丰富了“挑战杯”作为全省大学生科技创新盛会的内涵。昆明文理学院践行“挑战杯”坚持“崇尚科学、追求真知、勤奋学习、锐意创新、迎接挑战”的宗旨,号召学生积极参与,得到了全校师生的热烈响应和踊跃参与。

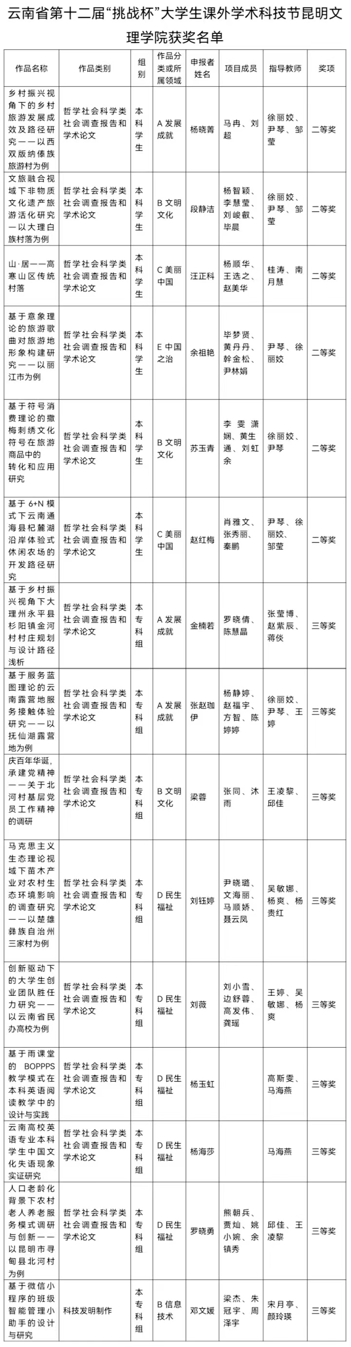
(我校获奖作品名单)
终审答辩现场

《乡村振兴视角下的乡村旅游发展成效及路径研究——以西双版纳傣族旅游村为例》

《文旅融合视域下非物质文化遗产旅游活化研究—以大理白族村落为例》

《山居-高寒山区传统村落调查》

《基于符号消费理论的撒梅刺绣文化符号在旅游商品中的转化和应用研究》

《基于6+N模式下云南通海县杞麓湖沿岸体验式休闲农场开发路径研究》

《基于意向理论的旅游歌曲对旅游地形象构建研究——以丽江市为例》
此次大赛不仅提高了我校学生们的实践创新能力,也展现了我校努力奋进、积极昂扬的优秀风采。下一步,学校团委将延续“挑战杯”精神,创造更加浓厚的科创文化氛围,为广大青年学子提供科学便捷的学术研究场所,激发同学们参与科学技术创造的热情,助力我校再创佳绩。
文章排版|王玉月
文章编辑|杨学沙 尹宇焘 罗婷
最新新闻
-
“5.12”全国防灾减灾日|这些知识请牢记!
2024-05-12 -
感恩母亲,真爱永存|文理支教协会开展“ 以爱之名,画样万象”母亲节主题活动
2024-05-12 -
与鸟同行,与自然共舞
2024-04-01 -
‘就’在金秋,‘职’引未来|云南共青团“百校千企万岗”2023年秋季就业双选会昆明文理学院专场
2023-10-30 -
情满送中秋,志愿心常在|昆明文理学院开展西部志愿者中秋慰问活动
2023-10-15 -
“食”全“食”美情满中秋|昆明文理学院专属月饼来啦!
2023-09-27 -
2023级新生团员团组织关系转接操作指南来啦,各位萌新请查收!
2023-09-19 -
毕业生看过来,学社衔接很重要
2023-09-10