112021-12
2021-12-11
昆明文理学院学校学生会改革情况
访问量:
为落实共青团中央、教育部、全国学联联合下发的《关于推动高校学生会(研究生会)深化改革的若干意见》,接受广大师生监督,现将我校截至2021年11月学生会(研究生会)改革情况公开如下。
改革自评表

学联反馈邮箱:
云南省学联秘书处邮箱:4144830@163.com
或全国学联秘书处邮箱:xuelianban@126.com
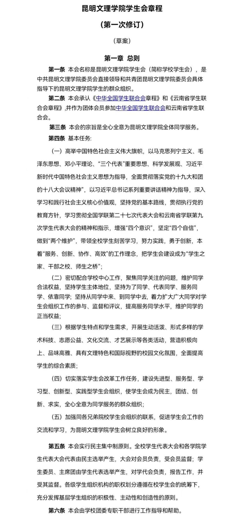
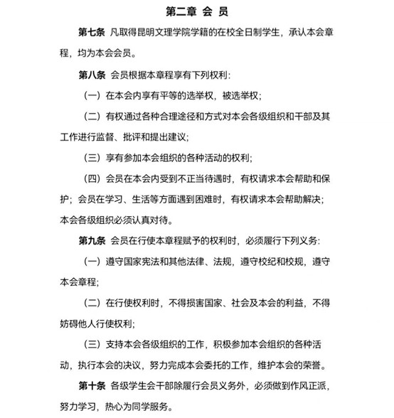
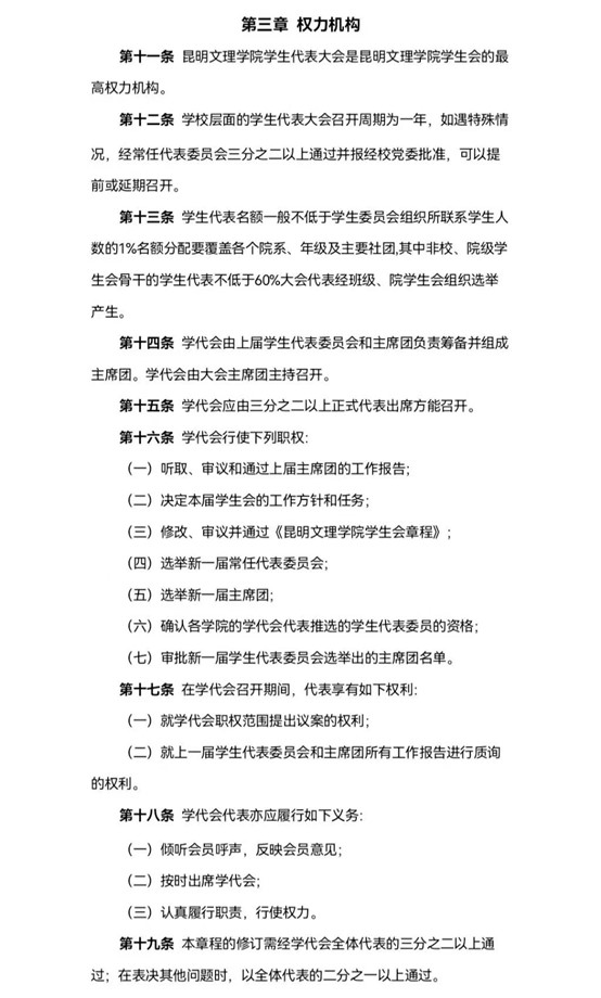
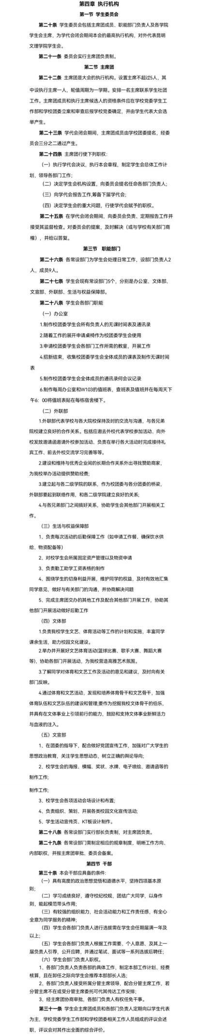
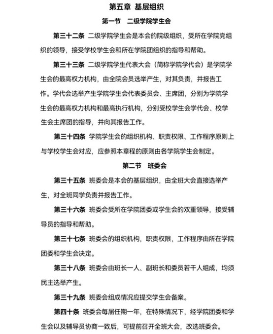
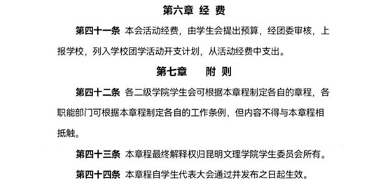
《昆明文理学院学生会章程》






校级组织工作机构组织架构图

学生会工作人员名单

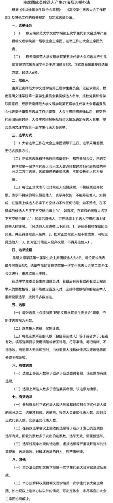
成员候选人产生办法及选举办法

校团委指导学生会主要责任人

文章排版|高芝奎
图文来源|昆明文理学院学生会
编辑审核|郭震 张榆鹤
最新新闻
-
昆明文理学院2025年校级学生干部换届大会顺利召开
2025-07-02 -
铭记历史 砥砺前行|昆明文理学院举行“纪念中国人民抗日战争暨世界反法西斯战争胜利79周年”主题升旗仪式
2024-09-05 -
“语翼飞扬,助梦乡村”——昆明文理学院2024年暑期“三下乡”社会实践活动(六)
2024-08-17 -
“文理情·健康行”——昆明文理学院2024年暑期“三下乡”社会实践活动(五)
2024-08-14 -
“勐约计划”——昆明文理学院2024年暑期“三下乡”社会实践活动(四)
2024-08-10 -
“推普助力乡村振兴”——昆明文理学院2024年暑期“三下乡”社会实践活动(三)
2024-08-07 -
志愿下乡青春行,凝心助力乡村兴——昆明文理学院2024年暑期“三下乡”社会实践活动(二)
2024-08-04 -
民族团结边疆兴,籽籽同心一家亲——昆明文理学院2024年暑期“三下乡”社会实践活动(一)
2024-08-02